Do You PHP はてブロ

Do You PHPはてなからはてブロに移動しました

2008-01-01から1ヶ月間の記事一覧

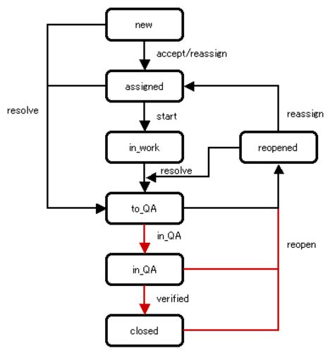
Trac-0.11のワークフローの実設定例

先日導入したTrac-0.11b1ですが、ほぼワークフローが固まって実運用しています。やっぱ、tracいいですね;-)最終的な設定は、trac-0.11b1/sample-plugins/workflow/enterprise-review-workflow.iniをお手本に、 [ticket-workflow] accept = new -> assigned a…

ぺくらー

id:rskyさんが「ぺくらー増産計画2008」を実践中w PHPの壁に当たったとき 素直にそこは代わりのものを使うのがよく訓練されたぺちぱー よーしおじさんextension書いちゃうぞーとなるのがぺくらー 本体へのパッチを書くのが僕 パッチがスルーされて切ないの…

"諸君、私はPHPが大好きだ"

フイタ 諸君 私はPHPが好きだ 諸君 私はPHPが大好きだPHP/FI2が好きだ PHP3が好きだ PHP4が好きだ PHP5が好きだ PHP6が好きだ PEARが好きだ PECLが好きだ Smartyが好きだ PHPマニュアルが好きだ PHP-CLIが好きだPHP/FIって、私も触った事はありませんw 廣川さ…

第30回PHP勉強会 - 懇親会

無事に第30回PHP勉強会が終了。平日開催でちょっと遅めの時間ですが懇親会やりました。 総勢約30名!会場はトライコーンさんから歩いて10分弱ほどのこちらのお店。今回もよく予約できたなぁ。。。幹事のLINDさん、お疲れさまでした:-)で。。。今年は肉ではな…

第30回PHP勉強会 - PHP対応版kmyaccを作った

btoさん。プレゼン中 posted by (C)shimooka 正則言語(lexなど字句解析)と文脈自由言語(yaccなど構文解析) kmyacc LALRパーサジェネレータ PHPに対応してなかったので作ってみた デモ 四則演算のサンプル デモ中にここいちさんのつぶやきが。。。w いや…

第30回PHP勉強会 - 実用性皆無なPseudo_Perlの紹介(ネタ)

id:msakamoto-sfさん。 PHPを使ってPerlを実行 裏はpopen系 予想より早く終わりそうで焦って発表準備してたので、あまりメモ取れてません。ごめんなさい><

第30回PHP勉強会 - 「意外と身近なphar - PHp ARchive」の続き

id:shimookaここいちさんに急かされて、ちょっと早回しで。。。発表資料はDo You PHP?にUPしてます。 http://www.doyouphp.jp/php-study30_shimooka.zip

第30回PHP勉強会 - モバイルPHP

すずきさん。 あどえすキタ━━━━(゚∀゚)━━━━!!!! 「それ、リナザウでできるよ」は禁止 Nokia N810を使ってみる Linux搭載 maemoサイトに多数のOSSアプリがある PHPはまだない nginx ロシア発のhttpd fast-cgiでPHPを動かしてみる(みた) 「実機はここにあります…

第30回PHP勉強会 - 休憩中

20:55まで。

第30回PHP勉強会 - PHP5再入門「既存環境のPHP5移行」

id:yandodさん 参照の「&」をどうするか zend.ze1_compatibility_modeはオブジェクトの扱いだけ変化 余計にエラーがでる parse_ini_file アプリを動作させてエラーメッセージを出し、対策方法をハッキリさせる E_STRICTは手を動かしてみて分かる挙動もある r…

第30回PHP勉強会 - 始まってました

今回の会場はトライコーン株式会社さん。ありがとうございます。エントランス posted by (C)shimooka20分ほど遅刻です。。。ここいちさんの面白い話が聞けませんでしたorz参加者多い! posted by (C)shimookaさすがに30名以上になるとすごいなぁ。。。 今回…

Services_MixiAPI 0.1.0リリース

先日CodeReposに突っ込んだServices_MixiAPIですが、バージョン0.1.0としてリリースします。 インストールは $ sudo install -a http://www.doyouphp.jp/pear/Services_MixiAPI-0.1.0.tgz アップグレードは $ sudo pear upgrade http://www.doyouphp.jp/pear…

持ちネタ放出

id:takagimasahiroさんに今頃触発されてw、遅ればせながらCodeReposのアカウントを取得しました。今まで作ったPEARライブラリなんかを突っ込んでいこうかと思っています。 手始めに、 PEAR::Services_FeedMeter PEAR::Services_Hatena_Star PEAR::Services_…

Apache+mod_python+tracでsegfaultする件

trac絡みのネタが続きます。。。 Trac-0.11b1を導入した訳なんですが、別の環境では $ trac-admin /path/to/trac_project upgrade $ trac-admin /path/to/trac_project wiki upgrade した後にアクセスすると、Apache(2.0.63/2.2.6)がSegmentation Faultす…

Trac-0.11のワークフローでTICKET_REVIEW権限を使う

先日導入したTrac-0.11b1の続き。 また、trac-0.11b1/sample-plugins/workflow/enterprise-review-workflow.iniがかなり参考になると思います。と書いたは良いんですが、iniファイルの中にある「TICKET_REVIEW」なるアクションが定義されていて、「どうやっ…

make testでWarningが出る

第1回PHP拡張勉強会でも話題になりましたが。。。 このときphp.iniのextension_dirディレクティブの値が“modules/”(カレントディレクトリにあるmodulesディレクトリ)で上書きされるので,php.iniのextensionディレクティブで拡張モジュールを読み込むよう…

第1回PHP拡張勉強会 - 懇親会

via. PHP拡張勉強会無事に第1回PHP拡張勉強会が終了。ちょっと遅めですが懇親会です。 id:amachangさんも参加され、総勢20名以上(24名?)。会場はサイボウズ・ラボさんから歩いて10分弱ほどのこちらのお店。しかし、よく予約できたなぁ。。。幹事のLINDさ…

第1回PHP拡張勉強会 - 開始

via. PHP拡張勉強会 Agenda PEAR::CodeGen_PECLを使って拡張を作る 吐かれたソースコードを読んでみる PECLってなんぞや? C言語である事がメリットであり、デメリット ドキュメントは少ない 書籍、Saraの講演資料、PHPのソースコード PHP4とPHP5 バイナリ互…

第1回PHP拡張勉強会 - 自己紹介

via. PHP拡張勉強会さすがに多いので、みんな手短。。。w Mac率高いなぁ。Mac、Let's、VAIO辺りがほとんど。

第1回PHP拡張勉強会

via. PHP拡張勉強会サイボウズ・ラボに到着。会場提供ありがとうございます:-)エントランス posted by (C)shimooka案内貼り付け中 posted by (C)shimookaそろそろ始まるよー。 追記(2008/01/22 19:45) スゲー人数 posted by (C)shimooka懇親会の出席もかな…

Trac-0.11のワークフロー

via. http://labs.unoh.net/2006/08/trac_qatesting.htmlTrac-0.10系の最大の不満点は「確認中」というステータスがない事ですが、Trac-0.11から「ワークフロー」として実装されるとの事。ということで、すでにTrac-0.10.4-ja-1をインストールしてあった環境…

「勝手にブログ評論」されてみた

via. 「勝手にブログ評論」されてみた | Creazy!このBlogも評論されてみた。 生まれ落ちたときから 第1回開催概要 日時には気品があった。PHP勉強会開催にも。今月オフィスの魅力は、ピノ・ノワールに似ている。いまどきのパリジェンヌの間では今月オフィス…

PHP勉強会 at 大阪

ついに大阪でもPHP勉強会開催のようです。 大阪の心斎橋でPHPの勉強会をやってみたいと思います。 id:ku-sukeが中心となり参加者と発表者を募集しています。 初回なのでPHP初級者や他の言語を普段利用してるプログラマの方、 デザイナの方を主な対象に考えて…

Apache2.2.8/2.0.63/1.3.41がまとめてリリース

アナウンスされました。 リリースアナウンスはまだのようですが、2.2.8、2.0.63、1.3.41のtar玉が用意されました。mod_proxy_balancer、mod_status、mod_imagemapの脆弱性FIX版のようです。ダウンロードはDownload - The Apache HTTP Server Projectからどう…

相変わらずPHPマニュアルがbuildできない

PHP

via. phpdoc.m-takagi.org再開 - m-takagiの日記PHPマニュアルのbuildはPHPを使ったbuildシステム(PhD)に変わったわけですが、それ以降、全然buildできなくなってしまっています。。。手順としてはhttp://doc.php.net/wiki/phdにあるように $ pear install…

mod_python3.3.1でundefined symbol: apr_table_compress

昨日の件の続きですが、Apache1.3を諦めてCentOS3付属のApache2(rpm)+mod_python3.3.1の組み合わせでやろうと。 mob_pythonをインストール後、configtestすると # /etc/rc.d/init.d/httpd configtest Syntax error on line 60 of /etc/httpd/conf/httpd.c…

第30回PHP勉強会

events.php.gr.jpにアナウンス出ました。今回の会場も株式会社トライコーンさんです。ありがとうございます :-) 第30回PHP勉強会を開催します。 日時:2008年01月29日(火)19:30 - 20:30 会場:トライコーン株式会社参加登録完了〜。

セキュリティFIXされたApacheがそろそろ出てくる

via. http://www.ciac.org/ciac/bulletins/s-118.shtmlリリースアナウンスはまだのようですが、2.2.8、2.0.63、1.3.41のtar玉が用意されました。mod_proxy_balancer、mod_status、mod_imagemapの脆弱性FIX版のようです。各バージョンの脆弱性情報については…

Apache1.3.x+mod_python+Python2.4+Trac0.10.4

という無謀なことを今日1日散々やっていた訳ですが、Apache1.3用のmod_pythonって2.7.11、Apache2以降はmod_python3.3系なんですよね。で、 At this stage, opening http://localhost/projects/myproject in your browser will likely return an error 500. …

第1回PHP拡張勉強会の受付開始

「twitterでの呟き」から企画されたPHP拡張勉強会の受付が開始されました。 PHP拡張勉強会を開催します。詳細は以下を参照ください。 http://d.hatena.ne.jp/i_ogi/20080115/ExtStudyVol1 日時:2008年1月22日(火) 19:30〜22:00 会場: サイボウズ・ラボ株式会…